导 语
消防安全是保障社会公共安全的重要环节,而对消防重点单位的消防安全评估则是降低火灾风险、提升火灾防控能力的关键措施。《浙江省消防安全重点单位消防安全评估办法》(以下简称《办法》)为消防安全评估提供了明确的指导和规范。本文将结合《办法》内容,详细解读消防重点单位的消防安全评估流程与要求。
一、什么是消防安全评估?
消防安全评估是对消防重点单位的基础设施、管理状况以及消防设施运行情况进行全面检查和分析的过程。通过评估,可以发现潜在的火灾隐患,提出整改建议,并最终形成评估报告。这一过程旨在提高单位的火灾防控能力,减少火灾事故的发生。
二、评估内容与分值划分
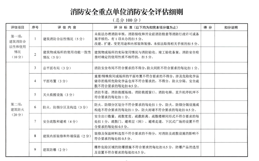
根据《办法》,消防安全评估的内容主要包括以下六个方面:
建筑消防合法性与使用情况
检查建筑是否符合消防法律法规的要求。建筑防火
评估建筑物防火设计是否达标。
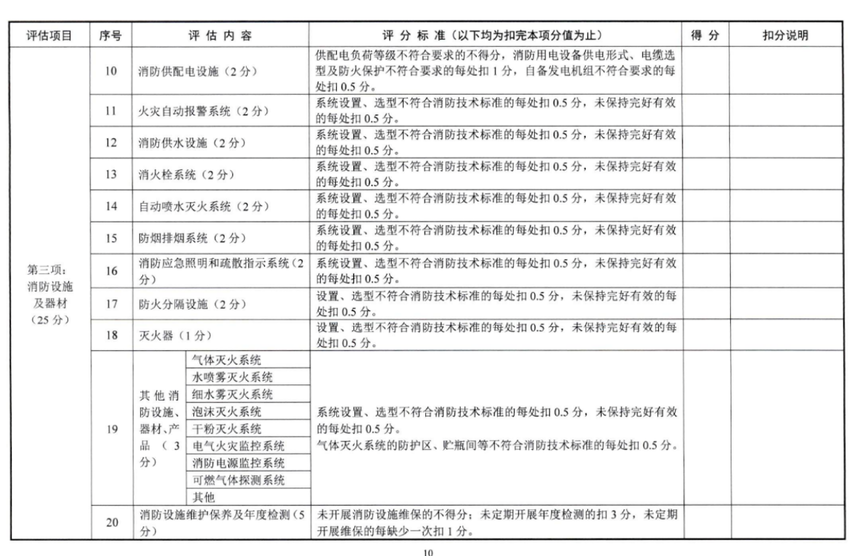
消防设施
检查消防设施的配置、维护和运行情况。
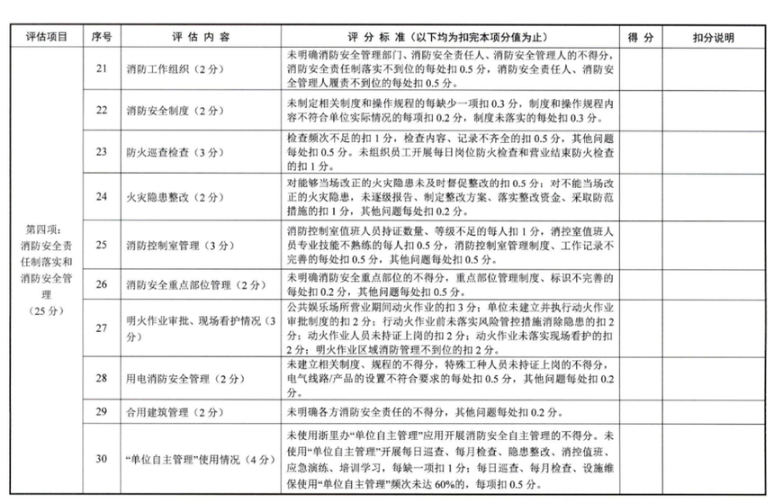
消防安全责任制落实
评估消防安全责任是否明确并得到有效执行。
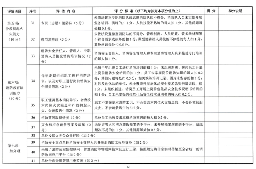
扑救初起火灾能力
检查单位是否具备扑灭初起火灾的能力。
消防教育培训
评估消防安全培训是否到位。
每个评估内容均设有具体的评分标准,总分为100分,评估结果分为“好”、“一般”和“差”三个等级。
三、评估程序与要求
评估主体
消防重点单位每年至少开展一次消防安全评估,有条件的重点单位可自行组织或委托具备资质的消防技术服务机构进行评估。
自行评估的单位需满足一定条件,如至少1名注册消防工程师和不少于2名持有中级技能等级证书的消防设施操作员。
评估方式
采用现场检查、设备测试、资料查阅、网络询问等多种方式,确保评估结果客观、公正。
评估流程
制定评估方案,明确工作任务和人员分工;
组织相关人员逐项检查评估内容,并按标准计分;
分析检查结果,确定危险程度并形成评估报告;
提出降低或控制火灾风险的安全对策与措施。
报告要求
评估报告需包含单位概况、评估要求、存在问题及整改建议等内容;
报告完成后应存档备查,并作为单位信用评级和火灾公众责任保险的依据。
四、评估结果的运用
动态监管
消防救援机构应对未按规定开展评估或评估结果不合格的重点单位实施动态监管,并采取相应措施。
加分政策
单位投保火灾公众责任险、配备注册消防工程师、使用智慧消防技术等均可获得加分,从而提升单位的消防安全管理水平。
信用评级
评估结果可纳入单位信用评级体系,作为信用评价的重要参考。
五、总 结
《浙江省消防安全重点单位消防安全评估办法》通过细化评估内容、明确评估程序和强化结果运用,为消防重点单位提供了科学、规范的火灾防控指导。通过定期开展消防安全评估,各单位不仅可以及时发现并整改火灾隐患,还能有效提升自身的火灾防控能力,为社会公共安全贡献重要力量。
浙江省消防安全重点单位消防安全评估细则





来源:消防安全知与行
现在咨询,优惠更多!
合作单位: