
近日,国家消防救援局印发《消防行政处罚裁量权基准》,对各类消防违法情节及具体情形、量罚幅度作出明确规定,并依据情节设置五个处罚级别:轻微、较轻、一般、较重、严重,为各地处罚给出基准细则。
该基准将于2025年11月9日起正式施行,其中涉及消防控制室、消防设施操作员行政处罚内容如下:
消防控制室
▶违法行为
未按照规定落实消防控制室值班制度,或者安排不具备相应条件的人员值班的
▶法律规定
【部门规章】《高层民用建筑消防安全管理规定》第二十六条第一款、第二款
高层民用建筑消防控制室应当由其管理单位实行24小时值班制度,每班不应少于2名值班人员。
消防控制室值班操作人员应当依法取得相应等级的消防行业特有工种职业资格证书,熟练掌握火警处置程序和要求,按照有关规定检查自动消防设施、联动控制设备运行情况,确保其处于正常工作状态。
▶处罚依据
【部门规章】《高层民用建筑消防安全管理规定》第四十七条第四项
违反本规定,有下列行为之一的,由消防救援机构责令改正,对经营性单位和个人处2000元以上10000元以下罚款,对非经营性单位和个人处500元以上1000元以下罚款:(四)未按照规定落实消防控制室值班制度,或者安排不具备相应条件的人员值班的。
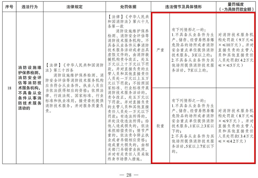
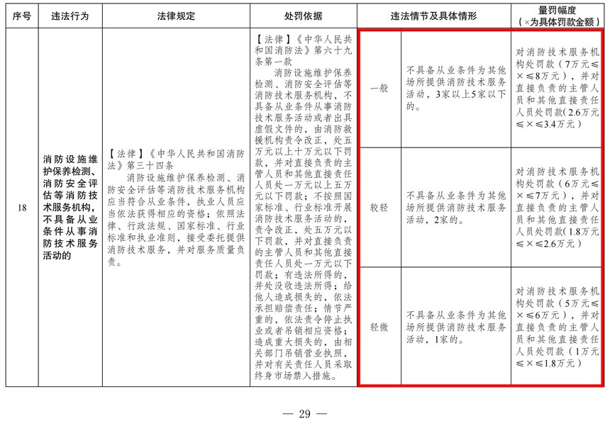
五个处罚级别
↓↓↓

消防设施操作员



来源:国家消防救援局
现在咨询,优惠更多!
合作单位: